4008-707-370
在线咨询
在线报名
免费电话
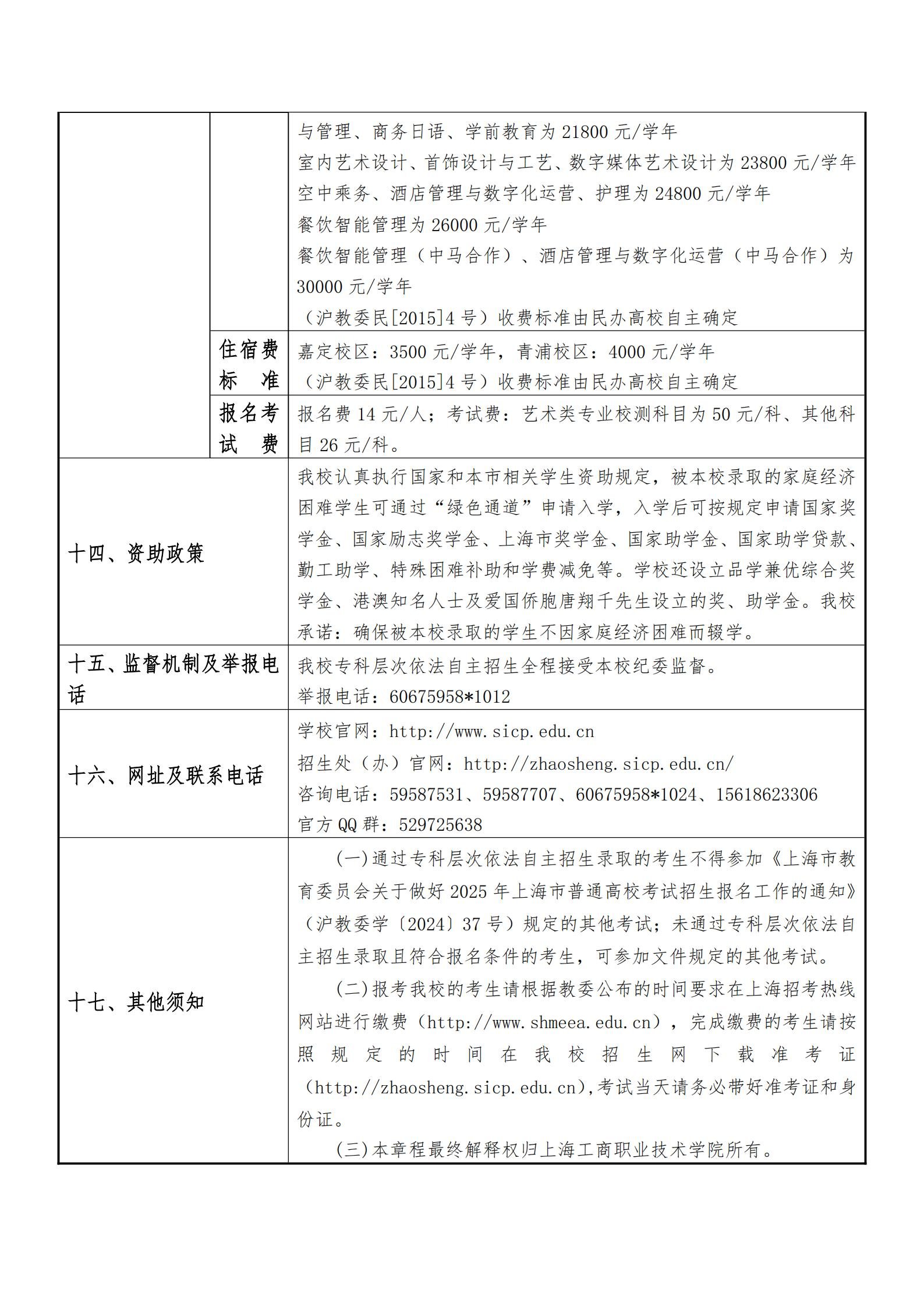
【三月】2025年上海工商职业技术学院招生章程
作者:Admin
2025-04-01 14:30