4008-707-370
在线咨询
在线报名
免费电话
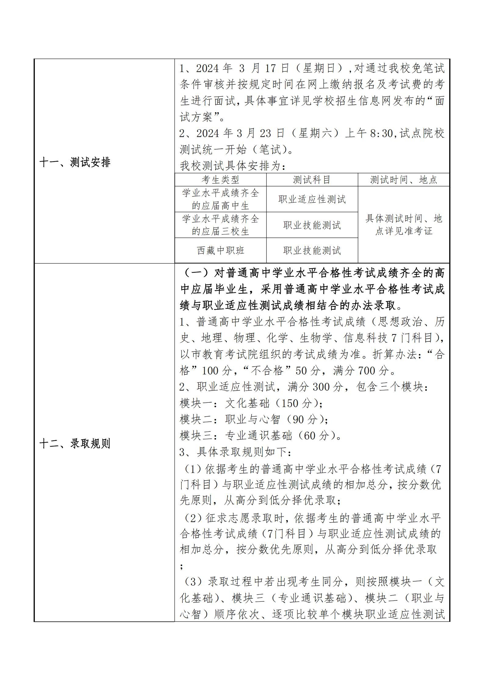
【三月】2024年上海建设管理职业技术学院招生章
作者:Admin
2024-10-10 14:27