4008-707-370
在线咨询
在线报名
免费电话
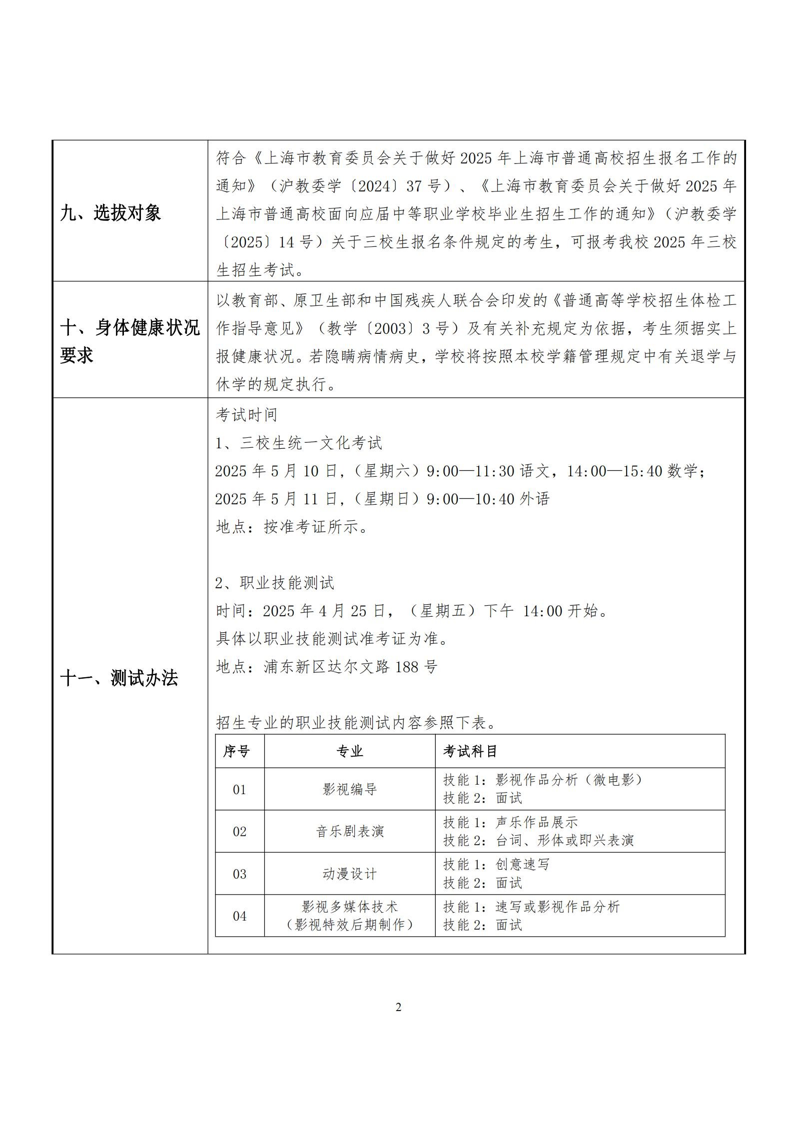
【五月】2025年上海电影艺术职业学院招生章程
作者:Admin
2025-06-25 13:13